
정비계획서 작성사례
<제목 차례>
제 1 장 개 요
제 1 절 일반 사항
1. 정비의 의의
2. 정비의 중요성
3. 정비계획 작성 목적
4. 정비계획 작성 범위
5. 정비계획 작성 절차
제 2 절 체계 특성
1. 체계 구성 및 기능
2. 00체계 운용 소요
제 2 장 정비 지원
제 1 절 정비지원
1. 개 요
2. 정비의 목표
3. 정비 원칙
4. 정비 구분
5. 정비 기능
6. 정비인시
7. 정비 빈도
제 2 절 정비지원 체계
1. 개요
2. 정비지원 체계
제 3 절 정비 업무 구분
1. 계획(예방)정비
2. 비계획(고장) 정비
제 4 절 정비개념
1. 개 요
2. 정비개념 수립 시 고려 사항
3. 00체계의 정비개념
제 3 장 정 비 정 책
제 1 절 정량적 RAM 수준
1. 개요
2. RAM 목표 설정
3. 신뢰도 예측
4. 정비도 예측
5. 가용도
제 2 절 수리 방침
1. 개요
2. 수리방침 결정절차
3. 제한 사항
4. 00체계 적용 결과
제 3 절 정비업무 소요
1. 개요 38
2. 부대정비단계의 정비업무량
3. 야전정비단계의 정비업무량 추정
4. 정비업무량 추정결과 종합
제 4 장 결론 및 발전 방향
<표 차례>
표 1. 정비능력별 정비인시
표 2. 소요군 정비지원 체계
표 3. 00체계 정비개념
표 4. 00체계 MTBF
표 5. 00체계 MTTR
표 6. 00체계 가용도 분석 결과
표 7. 수리 품목 구분
표 8. 부대정비단계의 계획정비 업무량
표 9. 부대정비단계의 비계획정비 업무량
표 10. 부대정비단계의 정비 업무량
표 11. 야전정비단계의 계획정비 업무량
표 12. 야전정비단계의 비계획정비 업무량
표 13. 야전정비단계의 정비 업무량 종합
표 14. 정비업무량 추정결과 종합
<그림 차례>
그림 1. 정비계획 작성 절차
그림 2. 00체계 구조
그림 3. 수리 방침 결정 절차
제 1 장 개 요
제 1 절 일반 사항
정비의 의의
정비는 계획된 작전체제의 요구사항을 만족하기 위하여 운용중인 장비를 사용 가능한 상태로 보존 또는 복귀하기 위한 활동이며, 이러한 일련의 구체적인 작업은 접근, 조정, 정렬, 교정, 세척, 분해/결합, 검사, 설치, 주유, 완전분해 수리, 재생, 제거 및 설치, 교환, 수리, 근무, 시험 등이 있다.
재머,자체보호,전술기용(이하, 00체계)의 정비계획은 소요군에서 장비 운용시에 발생되는 결함 사항을 낮은 수준의 정비단계에서 정비업무를 수행할 수 있도록 보다 효율적이고 체계적인 정비지원 체계를(요구되는 추세에 따라 장비의 획득 순기간 소요되는 정비요소와 군수지원 요소의 제반 여건을 고려하여 정비개념 및 수리정책을 기초로 한 정비지원 요소개발) 수립하여 제시함으로써 필수적인 임무수행을 가능하게 함으로 장비의 운용 가용도의 극대화를 그 목적으로 한다. 정비지원 요소개발은 군수지원 분석활동의 결과를 바탕으로 한 정량적 요소의 적용으로 정확하고 일관성 있는 내용으로 수립하여 ILS 요소개발의 기본지침으로 활용하고, ILS 요소개발 기간중 검토, 분석을 통해 최적화 함으로써 소요군이 군수지원 업무를 원활하게 수행할 수 있도록 한다.
이러한 결과는 ILS 요소의 입증, 확증을 통해 수정 및 보완사항들을 수집하고 도출하여 지속적으로 최신화 한다.
정비의 중요성
신규 개발된 장비나 기존 사용중인 장비의 원활한 임무 수행을 위해서는 적절한 정비정책에 의해 개발된 정비업무가 필수적이다. 장비 및 물자를 계속 사용하기 위해서는 계속 부단한 정비가 수행되어야 하며, 만약 정비기능이 없다면 아무리 우수한 성능을 가진 장비라 할지라도 쇠붙이에 불과할 것이다. 이것은 마치 인간의 건강 관리와 같다. 효과적인 정비는 장비 및 물자의 기준수명을 유지함과 동시에 장비 신뢰도를 향상시키고 새로운 물자 소요를 억제하여 부대 전투력을 증진시키는 반면, 비능률적인 정비는 대부분의 경우 장비의 불가동, 장기간의 수리대기, 화력, 통신 및 기동 장비능력의 약화를 초래하는 직접적인 요인이 되는 것이다. 또한 효과적인 정비지원의 필수요소는 수리 부속품, 공구 및 정비 시설의 적절한 지원 요망 수준에 달하는 기술을 보유하고 있는 정비요원의 확보, 정비시간 부여 등에 있다. 특히 우수한 기술은 장비 고장부분의 확대방지, 수리 부속품의 소요감소, 상급 시설에의 후송억제 등에 기여함으로써 결과적으로는 전력 증강에 기여 할 수가 있는 것이다.
정비계획 작성 목적
정비계획은 00체계를 운용/유지하는 동안 장비의 고장 발생에 따른 정비업무 소요, 정비 인원수 및 주특기 소요, 지원장비 및 특수공구와 보급측면의 각 지원요소를 추정 및 분석하여 효율적인 정비지원이 되도록 필요한 각종 지원요소를 검토 및 반영하여 각각의 정비단계별 정비능력 및 범위를 확보함으로써 00체계를 완벽하고 경제적으로 운용할 수 있는 정비지원 대안을 제시하는데 그 목적이 있다.
정비계획 작성 범위
정비계획서는 00체계의 주장비에 대한 정비지원 방안에 대해 검토 작성하였으며, 부대정비 단계의 정비업무는 주장비 운용전ㆍ후 예방점검등 제한된 정비를 수행하고, 야전정비 단계의 정비업무는 주장비의 성능점검 및 시스템 시험, 주장비 고장 발생시 고장부위 식별, 주장비에서 고장난 주요 조립체 탈거 및 교체, 고장난 주요 조립체 시험을 통한 고장 위치 확인, 주요 조립체 탈거 및 교체 등의 업무에 대해 분석하고자 한다. 따라서 00체계의 부대정비/야전정비 단계별 정비업무는 교체 가능품목을 중점적으로 분석하였으며, 자체 개발 품목에 대해서는 조립체 수준까지 검토하고, 도입 품목은 더 이상 세분화하여 검토하지 않았다.
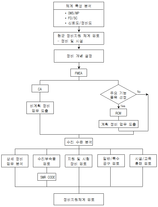
정비계획 작성 절차
정비계획서 작성절차는 그림 1과 같이 임무유형, 임무형태 요약, 신뢰도, 정비도 특성 등의 체계 특성을 확인하여 현 소요군의 정비지원 체계를 검토한 다음 00체계에 적용할 정비지원 개념을 설정한다. 고장유형 영향 및 치명도 분석과 신뢰도 중심 정비논리 적용결과 도출된 비계획/계획 정비업무 소요에 대한 정비정책을 결정하고 정비업무분석 및 정비단계선정자료를 통한 수리수준 분석을 수행하여 시설, 훈련, 지원장비, 정비요원 등의 군수 자원소요를 판단하여 00체계의 정비지원 체계를 결정한다.

제 2 절 체계 특성
체계 구성 및 기능
00체계 운용 소요
체계 운용 조건
KF-16D 연간운용소요(AOR : Annual Operating Requirements)
포드당 평균 지원요구 쏘티 : 00쏘티/년
쏘티당 평균임무(작동)시간 : 000분/쏘티
장착전 야전점검시간 : 00분/쏘티
장착후 기능점검시간 : 00분/쏘티
장착비행운용 : 00분/쏘티
장착비행 : 00분/쏘티
비행후 야전점검시간 : 00분/쏘티
연간운용소요(AOR) : 00.0 시간
RF-4C 연간운용소요(AOR : Annual Operating Requirements)
포드당 평균 지원요구 쏘티 : 00쏘티/년
쏘티당 평균임무(작동)시간 : 000분/쏘티
장착전 야전점검시간 : 00분/쏘티
장착후 기능점검시간 : 00분/쏘티
장착비행운용 : 00분/쏘티
장착비행 : 00분/쏘티
비행후 야전점검시간 : 00분/쏘티
연간운용소요(AOR) : 00.0 시간
체계개발규격서 제시 00체계 운용환경
온도
예열을 포함한 연속운용 온도범위 : -00℃ ∼ 00℃
예열이 완료된 상태의 연속운용 온도범위 : -00℃ ∼ 00℃
간헐적 운용 온도범위 : 00℃ ∼ 00℃
고도 : 00000ft
습도 : 상대습도 95% (25℃ 조건)
제 2 장 정 비 지 원
제 1 절 정비지원
개 요
장비의 정비지원은 상시 작전임무 수행이 가능하도록 최상의 운용상태를 유지하고 수명기간에 최소비용의 정비활동으로 신뢰성, 가용성 및 정비 유지성을 보장하여 항공기로 하여금 즉각적인 임전태세를 확립하고자 하는데 그 목적이 있다. 00체계는 이러한 목표 아래 정비지원 태세를 유지할 수 있도록 하고 추가 보완사항은 개발업체에서 군수지원 분석을 통하여 소요를 산출한 후 소요군의 보완계획에 반영할 수 있도록 방안을 설정하였다.
정비의 목표
정비의 목표는 장비 및 물자를 전투 임무수행이 가능하도록 최상의 가동 상태를 유지하고 수명기간에 최소의 비용과 정비활동으로 신뢰성, 가용성, 정비 유지성을 보장하는데 있다.
장비의 100% 가동 상태 유지
결함 조기 발견 및 적기 정비 실시
신품 구입 예산 절감
장비 보충 소요 감소
정비지원체계 유지
정비 원칙
정비원칙은 정비 목표를 실현하는 행동지침이다. 따라서 장비운용 부대에서는 다음과 같은 정비원칙에 따라 정비업무를 수행하여야 한다.
장비보유 각군‧기관은 장비를 수명기간동안 최소의 비용으로 적기에 정비하여 항상 전투임무수행이 가능하도록 최상의 가동상태를 유지하여야 한다.
각군‧기관은 다음 각호의 정비원칙을 준수하여 정비활동을 실시하여야 한다.
정비장비는 예방정비 개념에 의해 사용자정비 우선 실시
정비능력 초과시에는 상급 정비부대에서 지원
인가된 정비수준 범위내에서 신뢰성 보장과 경제적인 정비 수행
정비가 필요한 장비는 최단시간내에 정비 실시
전‧평시 신속한 정비지원이 가능토록 정비지원체제 및 능력을 구비
정비단계를 초과하는 정비실시 금지
정비 구분
정비는 운용자가 수행하는 간단한 예방정비로부터 지원부대에서 실시하는 야전 및 창정비에 이르기까지 그 범위가 광범위하고 군내에서 정비가 불가한 것은 국내 민간업체 또는 해외 생산업체에 정비 의뢰하게 된다. 이와 같이 장비를 정비유지하기 위하여 효과적인 정비지원 체계를 구성하여 정비 범위와 책임 한계를 설정하는 것이 정비구분이다.
정비구분을 설정함에 있어서 부대 기본임무, 편제장비, 가용한 기술인력과 보급지원 등 제반요소를 고려해야 하며, 군 정비(부대정비, 야전정비, 창정비), 외주 및 국외정비(수리, 재생) 등으로 구분할 수 있다.
군 정비
군 정비는 군부대에서 실시하며 장비정비의 가장 핵심이 되는 정비이다.
부대정비(비행대기선)
장비가 항공기에 탑재되어 있는 상태에서 수행되는 정비이며 정비사에 의해서 실시된다.
부대정비 범위는 해당 교범 및 운용 지침서를 기준으로 하여 다음 사항을 포함 한다.
외부 및 접근이 용이한 구성품 및 기계, 전기 장치에 대한 검사, 주유, 세척, 보존, 조임, 교환, 수리
손상이나 결함 품목의 정비 전후에 중요한 조정이나 측정이 필요치 않는 품목의 정비
부대정비지원장비를 사용하는 정비
LRU 교체
부대정비는 개발된 계획정비제도에 의거 주기적으로 실시하며, 운용전ㆍ후 자체고장진단(BIT)에 의한 고장을 정비하는 비계획 정비업무를 수행한다.
야전정비(정비대대)
부대정비 능력을 초과한 정비작업으로 CCA, 모듈 및 결합체 고장진단 및 교체 를 주임무로 하며 가능할 시 사용불가 품목 및 결합체의 수리 조정작업을 실시 하는 정비이다.
야전정비는 야전부대에 의하여 수행되는 정비로써 전문 기술요원에 의한 수리 부속품의 교환이나 수리등 각종 정비근무 지원을 말한다.
야전정비는 개발된 계획정비제도에 의거 주기적으로 실시하며, 운용전ㆍ후 자체고장진단(BIT)에 의한 고장을 정비하는 비계획 정비업무를 수행한다.
창정비(제작업체/소요군 정비창)
창정비 시설에서는 후송된 장비 및 품목을 분해, 수리재생 작업을 하며 창정비 작업 요구서에 의거 수정작업을 실시한다.
후송된 장비는 창정비 시설에서 전문적인 기술검사를 실시하여 경제적인 수리 한계 및 기본품목 재생 가부를 판단하여 폐기 또는 재생 여부를 결정한다.
폐기판정 장비는 해체하여 필요한 부속은 동류 전용한다.
경제적 수리한계 초과장비의 폐검정권을 갖는다.
외주정비 및 국외정비
정비부대에서 정비가 불가능하거나 품질보증도가 높고 경제적인 경우에 국내외 생산업체 또는 정비업체에 정비를 의뢰하는 것으로서, 외주 재생과 외주 수리로 구분한다.
정비 기능
검사
품목의 물리적, 기계적 또는 전기적 특성 조사(시각, 청각, 촉각 사용)를 통해 정해진 기준과 비교하여, 사용가능 여부를 결정하는 것.
시험
품목의 기계적, 공기압적, 유압적, 또는 전기적 특성을 규정된 기준과 비교하여 품목의 사용 가능성을 확인하는 것.
근무
장비/장치를 적절한 상태로 유지하기 위하여 정기적으로 필요한 작업, 즉 손질, 보존, 배유, 배출, 도색 또는 연료/윤활유/유압액/압축공기 등의 보충에 필요한 작업.
조정
정확한 위치에 놓거나 또는 작동 특성을 규정된 매개변수에 놓아서 일정한 한계 내에서 유지하도록 하는 것.
정렬
최적의 또는 원하는 성능을 발휘하도록 어떤 품목의 가변 요소를 조정하는 것.
측정
교정시 사용되는 시험, 측정 및 진단 장비나 도구 등과 같은 정밀 측정장비를 조정하기 위해 2가지 도구를 비교하는 것으로 그중 하나는 정밀도가 보증된 것이어야 한다. 이는 비교하는 도구의 정밀도에 대한 차이를 조정하고 탐지하기 위한 것.
제거 및 설치
근무 또는 다른 정비기능을 수행하기 위해 동일 품목을 제거 및 설치하는 것. 설치는 장비 또는 장치가 적절한 기능을 발휘하도록 예비부분품, 수리부속품, 모듈(구성품 또는 결합체)을 위치시키거나 고정시키는 행위를 말한다.
교환
사용 불가능한 품목을 제거하고 그 자리에 사용 가능한 대응품을 설치하는 것. 근원, 정비, 복구성부호의 셋째 자리 부호로서 나타낸다.
수리
결함 및 고장발견 제거, 분해 및 결합을 포함하는 정비근무와 고장을 식별하여 부분품, 모듈, 완제품 또는 장치내의 특정 손상, 결함, 기능장애나 고장을 교정함으로
써 그 품목을 사용가능 상태로 복구시키는 정비조치를 적용하는 것.
분해검사
어떤 품목을 관련기술 발간물(창정비 작업요구서)의 정비기준에 따라 사용가능 상태로 조치하는데 필요한 정비작업이다. 분해검사는 보통 소요군에 의해 수행되는 최고의 정비단계이며, 일반적으로 분해검사를 실시할 경우 신품과 같은 상태로는 복구되지 않는다.
재생
사용 불가능한 장비 및 결합체를 해체하여 그 구성품의 상태를 파악하고 마모되었거나 사용 불가능한 부문을 수리 및 교환하여 다시 결합함으로써 장비 및 결합체의 형태, 성능 및 사용수명을 신품 또는 신품에 가까운 수준으로 복구시키는 것
정비인시
정비도의 정량화를 고려할 때 작업량을 표시하는 측정단위인 정비인시 산출이 매우 중요하다. 정비인시는 정비요원 1명이 한시간 동안에 할 수 있는 작업량을 표시하는 작업량의 측정단위를 말한다. 그러나 정비요원의 능력은 각 개인마다 차이가 있기 때문에 숙련된 정비요원 1명이 1시간 동안에 작업을 할 수 있는 작업량을 1인시라고 한다.
그러므로 정비요원의 정비능력에 따라 숙련요원, 준 숙련요원, 미 숙련요원으로 분류하며 무기체계 개발시 국과연과 개발업체는 숙련요원에 기준을 두고 정비인시를 산출한다.
숙련요원
숙련요원이라 함은 자기 전공 기술분야의 작업을 타인의 도움 없이 혼자서 작업할 수 있는 기술능력을 보유한 정비요원을 말한다.
준 숙련요원
준 숙련요원이란 자기 전공 기술분야의 작업을 자기 혼자의 능력으로는 작업이 불가능하고 어려운 부분의 작업은 숙련공의 도움이 필요한 정비요원을 말한다.
미 숙련요원
미 숙련요원은 여러 부분을 숙련공이 도와주어도 혼자의 능력으로는 작업을 할 수 없는 저 수준의 기술을 보유한 정비요원이기 때문에 단독 업무수행은 불가능하고 숙련공이나 준 숙련요원과 같이 한팀을 이루어 작업을 해야 하는 정비요원이다. 숙련요원, 준 숙련요원, 미 숙련요원 각각 1명씩 어떤 장비에 대해 10시간 정비작업을 하였다면 표 1과 같이 정비인시가 산출된다.
| 구 분 | 능력 비율(%) | 1인 1시간 작업 인시 | 1인 10시간 작업 인시 | 비 고 |
| 숙련요원 준 숙련요원 미 숙련요원 |
100 75 50 |
1 0.75 0.50 |
10 7.5 5 |
무기체계 개발시 국과연과 생산업체는 숙련공에 기준을 두고 정비인시를 산출하여 교육사에 통보하고 교육사는 이것을 기초로 정비요원 주특기별, 능력구분별 소요인원을 판단하여야 한다.
정비 빈도
신뢰도에 설명된 바와 같이 신뢰도의 정량화된 표현은 평균고장간시간과 고장율이었다. 이것은 정비빈도를 결정하는 중요한 요소이다. 그러므로 신뢰도와 정비빈도는 항상 밀접한 관계가 있으므로 상호 조화되고 지원될 수 있도록 유의하여야 한다. 정비도의 정량화 목적은 고장정비와 예방정비의 적절한 균형을 유지하게 해 줌으로써 어떤 체계와 효과를 제고시키고 비용을 최소화하는데 있다.
평균 정비시간(MTBM)
평균 정비시간은 모든 정비행위간 평균시간이며 아래와 같이 계산된다.

평균교체간시간(MTBR)
평균교체간시간은 어떤 품목의 교체간 평균시간으로 예비부품의 소요를 판단하는 주요 매개변수이다. 그러므로 교체간 평균시간은 품목교체를 필요로 하는 고장정비 및 예방정비 행위간 다 적용이 되며 이에 따른 군수지원소요를 결정하는 주요 매개변수이다.

제 2 절 정비지원 체계
개요
정비지원 능력의 극대화를 위해서는 적정 정비단계 선정, 경제적 수리 한계 준수 등을 통한 경제적인 정비활동과 정비기술 향상 및 품질보장 체제 확립을 통한 신뢰성 향상을 도모하고 근접 지원능력 확보 및 정비대충장비 활용 등 원활한 지원체계의 확립, 경제성, 신뢰성 및 신속성이 상호 보완적이며 유기적인 체제를 유지하여야 한다. 00체계의 정비개념은 이와 같이 정비지원 능력의 극대화를 위하여 기존 소요군의 정비지원 체계를 효율적으로 활용하고 지속적인 상호 보완활동을 통하여 발전시킨다.
정비지원 체계
00체계를 운용, 유지할 소요군의 정비지원 체계는 표 2와 같으며, 정비업무를 수행하는 정비기술, 인력, 시설, 지원장비, 공구 등에 따라 부대/ 야전/ 창정비로 구분하여 업무를 수행하며 정비지원 단계별 임무는 다음과 같다.
부대 정비
장비를 보유 운용하는 항공기에서 지휘관 책임하에 실시하는 정비업무로 편성장 비표에 의한 인원과 공구를 활용하여 점검, 손질, 조정, 간단한 수리 및 교환 등의 정비작업을 수행한다.
결함 발생을 예방하는 계획정비에 중점을 두고서 장비상태를 정확히 파악하고 직 접적인 감독과 정비검사를 통하여 항상 사용 가능한 상태로 유지한다.
결함 발생시는 부대정비 사항이면 고장정비를 실시하고 정비단계 초과 결함 사항 또는 정비소요 부품이 확보되어 있지 않을 경우 야전부대에 의뢰하여 이동정비를 받거나 수리창, 정비창의 정비지원을 받는다. 부대정비단계의 업무는 아래와 같다.
조종사의 책임하에 장비운용 및 교육받은 승무원에 의해 수행
예방정비 계획에 의한 정비활동(사용전/후 정비)
부대에 인가된 공구, 수리부속을 활용
표 2. 소요군 정비지원 체계

야전정비
부대 정비능력이 초과되거나 정비단계가 초과되는 정비를 담당하는 야전 정비에서 정비 작업을 실시한다. 야전정비단계의 업무는 아래와 같다.
검사, 조정, 개조, 결합체 분해/수리, 구성품 교환 등 일정한 기술수준이 요구되고 특수정비용 장비 및 공구를 필요로 하는 정비를 수행한다.
정비대충장비(MF : Maintenance Float) 운영으로 즉각적인 전투태세를 완벽하게 대비하도록 한다.
전문 정비 요원에 의해 수행
수리부속품의 교환 및 각종 정비 근무를 실시
이동정비로 하급 단계의 근접 지원 정비를 실시
많은 수리부속품, 정밀공구 및 기계장비가 인가됨
결합체 및 구성품 수리(간단한 재생가능)
창정비
정비의 최상급 단계로 OVERHAUL 개념에 의해 창정비 시설에 장비 및 보유품목 을 분해, 세척, 검사, 수리, 재생 및 수정을 실시한다.
계획정비를 실시하며 필요시 야전정비 부대의 능력 초과분을 보강 지원한다.
경제적 수리한계 초과품목의 폐처리권을 가진다.
재생가능 품목을 수리, 복구하여 순환 보급함으로써 신규소요를 감소시킨다.
제 3 절 정비 업무 구분
계획(예방)정비
장비를 항상 양호한 가동상태로 유지하기 위해 손질, 주유 및 간단한 부속품 교환을 주기적인 검사에 의해 고장발생 이전에 실시하는 정비를 말하며, 주기별 개략적인 정비내용은 다음과 같다.
일일 정비
사용전 정비(WARMING-UP)
장비의 각종 상태지시등의 조명상태 및 전원의 공급상태 점검
제어지시기 화면의 외관상태 점검
각 장치의 스위치 상태 점검(장비 전원스위치 ON 및 원격)
사용 중 정비
각종 상태지시등의 조명유무 및 계기의 작동상태 관찰
제어지시기 화면의 BIT 결과 관찰
소음 상태
사용 후 정비
기능점검
기타 점검 및 근무
주간 정비
일일 정비를 보충하는 정비
매주 또는 사용 장비의 작동 시간마다 항공기 승무원이 실시
월간 정비 : 월 1회 또는 필요시 정비수행
분기 정비 : 매 분기마다 1회 또는 필요시 정비수행
반기 정비 : 매 6개월마다 1회 또는 필요시 정비수행
연간 정비 : 년 1회 또는 필요시 정비수행
비계획(고장) 정비
비계획정비는 체계가 운용중 고장 혹은 기능결함이 발생할 때 실행한다. 비계획 정비의 목적은 체계 운용을 방해하는 원인을 찾아서 그 부품을 교환, 수리 또는 조정해서 신속히 체계를 가동상태로 회복시켜 주는데 있다.
제 4 절 정비개념
개 요
정비개념은 정비계획을 수립하기 위해 각 정비단계별 정비인원과 능력을 고려하여 체계 운용시 예상되는 모든 유형의 정비업무를 단계별로 구분하고 각각의 정비단계별 군수지원 소요를 개략적으로 설정하는 것이다.
정비개념 수립 시 고려 사항
현 소요군의 정비방침 및 정비지원 체계
정비인력 및 정비요원의 기술수준
정비 허용시간
정비단계별 정비 업무량
추가 시설소요 최소화
정비업무 수행시 요구되는 기술수준
00체계의 정비개념
00체계는 현 소요군의 정비지원 체계와 체계의 운용 및 정비특성을 고려하여 설정하였으며 정비행위 대상품목에 대한 접근성에 근거하여 정비단계별 업무를 구분하였다. 정비요원의 능력은 00체계의 경우 전자전 보통과 및 고등과를 수료한 자로서 중급 이상의 기술수준을 보유한 것으로 가정하였다. 00체계를 지원하기 위한 정비개념은 표 3과 같다.
표 3. 00체계 정비개념
| 정비 단계 |
정비 구분 |
편성(안) | 정비 업무 | 지원 요소 | 책임 부서 |
| 1 계 단 |
부대 정비 |
부대 정비 요원 |
◦ 부대정비요원에 의한 수행 - 비행대기선 재프로그래밍 - LRU 교환 - 점검, 조정 및 자체시험(BIT) |
∙소모성 보급품 ∙정비지원장비 |
부대 |
| 2 계 단 |
야전 정비 |
야전 정비 요원 |
◦ 야전정비요원에 의해 수행 - SRU, CCA 단위 고장탐구 및 교환 - 사용불가 품목 및 조립체의 수리 조정 |
∙수리 부속품(CSP) ∙인가 저장 품목 ∙일반 공구 ∙전용 공구 ∙정비지원장비 |
야전 |
| 3 계 단 |
창 정비 |
제작사 정비 요원 |
◦ 제작업체 요원에 의해 수행 - 주장비 완전 분해 수리 - 모듈/구성품 수리 - 장비 재생 수리 |
∙수리 부속품(CSP) ∙제작/검사 및 시험시설 ∙특수 공구 및 계기 ∙고정 정비 시설 |
제작 업체 |
| S/W 요원 |
◦ S/W 요원에 의해 수행 - MDF 변경/검증 배포 - 비행운용 프로그램 수정/검증 |
∙S/W 운용지원장비 ∙주장비 Mock-Up ∙수리부속품 |
00 |
제 3 장 정 비 정 책
제 1 절 정량적 RAM 수준
개요
RAM은 신뢰성(도)(Reliability), 가용성(도)(Availability), 정비성(도)(Maintainability)의 약어로서 여러 가지 뜻을 가지고 있다. 다시 말하면 RAM에 관계되는 사람에 따라 서로 다른 의미를 갖게될 수 있다. 이 RAM은 서로 밀접한 관계를 가지고 있는 장비의 사용자, 설계자, 군수요원들에게 필요한 장비물자 획득과정에서 특정한 의미를 갖는다.
RAM은 임무달성에 깊은 관심을 갖고 있는 사용자에게 근본적인 운용의 의미가 있으며 설계자에게는 장비 및 물자의 품질, 설계의 향상, 생산공정, 품질관리 기술 및 공학적 관리와 관련된 기술적인 문제이다. 그리고 군수요원에게 RAM은 인력, 수리부속, 지원업무의 배분, 지원장비 등과 관련된 어떤 체계의 군수지원 소요 결정에 영향을 미친다.
직접적으로 개발장비와 RAM 상수들을 결정하여 이를 군수지원측면에 반영하고 군수측면에서의 비용을 감소시킬 수 있다.
신뢰성 (Reliability)
어떤 체계가 주어진 조건하에서 일정기간 의도된 기능을 수행할 수 있는 확률이다. 정의를 분석해 볼 때, 강조되고 있는 부분은 주어진 조건, 기간(시간), 의도된 기능 및 확률을 말하며 상기 4가지 부분은 각각 체계의 신뢰도를 결정하는 데 지대한 영향을 주기 때문에 매우 중요하다.
확률
확률은 통상 아래와 같이 정량적인 방법으로 표현된다.

의도된 기능
의도된 기능은 어떤 체계가 운용될 때에 요구성능이 완전히 발휘되는 것을 말한다.
시간
어떤 체계가 기능을 발휘해야 하는 시간을 정량화 하여 나타낸 것이다. 어떤 체계 개발시에 신뢰성은 평균고장간시간(MTBF), 평균고장간거리(MKBF), 평균고장간발수(MRBF)으로 나타내어지며, 이것은 신뢰도 측정의 주요 요소이다. 따라서 무기체계 개발시 크게 관심을 가져야 할 사항은 주장비의 체계부터 구성품 또는 결합체에 이르기까지 특정기간동안 고장없이 임무를 수행할 수 있는 확률을 추정하여 평균고장간시간을 정하는 것이다.
주어진 조건
주어진 조건은 어떤 체계가 운용될 때 모든 환경적 조건을 포함한다. 환경적 조건은 지리적 위치, 기후(온도 습도), 진동 및 충격 등이다. 이러한 요소들은 반드시 어떤 체계가 운용기간 중에도 고려되어야 하고 저장 중이나 이동시에도 고려되어야 한다. 경험적으로, 어떤 체계가 실제 운용중에 접하는 환경적 조건보다 수송, 취급 또는 저장중에 접하는 환경적 조건이 때때로 신뢰성 입장에서 더 중요하다고 볼 수 있다. 상기 4가지 부분은 어떤 체계의 신뢰도를 결정하는데 중요하다. 신뢰도는 정비빈도를 결정하는데 주요 요소이며, 그리고 정비빈도는 군수지원 소요 판단에 영향을 준다. 신뢰도 추정 및 분석은 군수지원 분석의 입력요소로서 요구되어지며 획득 순기간 계속해서 이루어져야 할 사항이다.
지금까지 설명된 신뢰도는 고장과 밀접한 관계가 있는 것으로서, 고장의 정의가 내려지고 난 후에 비로소 정의될 수 있는 것이다. 따라서 고장의 의미와 고장의 정도를 측정하기 위한 개선된 방법이 요구되며 장비 개발시 필히 개발자와 사용자간의 합의가 이루어져야 할 것이다.
정비성(도)(Maintainability)
규정된 물자와 절차에 따라 정비를 실시할 경우 일정한 기간 내에 어떤 체계가 규정된 상태로 복구될 수 있는 확률이다. 정의를 분석해 볼 때 규정된 절차와 물자 및 규정된 상태가 강조되고 있다.
규정된 상태
허용할 수 있는 규정된 상태 즉 임무달성 기준이 정해져야 한다. 이러한 기준이 만들어진 후에 어떤 체계가 정비되어야 할 정비의 범위 및 정도가 확정되어야 한다.
규정된 물자와 절차
정비업무를 수행하기 위한 규정된 절차와 물자는 어떤 체계의 설계에 따라 다르다. 정비업무는 설계의 결과에 의해 수행되는 것이다. 즉, 정비도는 정비업무 수행시 편이성, 정확성, 안정성 그리고 경제성과 크게 관련된다고 볼 수 있다. 따라서 어떤 체계든지 그 체계는 반드시 시간과 비용 혹은 여러 가지 자원(인력, 물자, 시설, 시험 장비)의 큰 투자 없이도 정비가 이루어지도록 설계되어야 한다. 정비도는 신뢰도와 마찬가지로 무기 체계 획득 초기단계부터 반드시 고려되어져야 하며 정비업무 및 개선은 전 획득순기간에 걸쳐서 적용되어져야 한다.
이러한 정비도의 정량화된 표현은 정비빈도, 정비인시, 정비시간, 그리고 정비비용이다. 설단계계에서 고려한 설계 목표치는 다음과 같다.
평균 수리시간 : 0.5시간 이내
행정, 군수 지연시간 : 3일 ( 72시간 )
계획 정비주기 : 운용전후(29.7, 27.1), 반기(2)
가용성(도)(Availability)
가용성(도)란 체계가 고장과 수리를 거쳐 임의의 시점에서 가동상태에 있을 확률을 말하며, 신뢰도와 정비도의 함수로 어떤 장비가 불시에 임무를 부여받았을 때 가용될 수 있는 정도를 나타내는 척도이다. 가용도는 운용 환경에 따른 무기체계 준비태세를 나타내는 측정치로 사용될 수 있으나 현재 군에서 규정하고 있는 장비 전투준비태세와는 다르다. 가용도는 운용환경에 따라 고유가용도(Ai), 달성가용도(Aa), 운용가용도(Ao)로 분류된다.
RAM 목표 설정
개발목표
평시 00체계의 운용형태는 KF-16D는 연간 29.7쏘티, RF-4C는 연간 27.1쏘티를 운용하며 모두 1회 운용시 110분을 가동하여 각각 년간 54.5 시간, 49.7 시간을 운용하는 것으로 가정하여 운용가용도 80%(고유가용도 99%이상)를 목표로 체계를 개발하였다.
RAM 소요
00체계의 운용가용도는 ILS HDBK J.V. JONES(2nd Edition)에서 제시한 가용도 산출공식을 적용하였다.

신뢰도 예측
00체계의 신뢰도 예측시 적용한 기준서는 아래와 같다.
(1) 전자 부분 : MIL-HDBK-217FN2
(2) 기계 부분 : NPRD-95, RAC
00체계 신뢰도 예측은 체계개발 장비에 대하여 02. 1 ∼ 02. 6월까지 부품 수량 분석법과 03. 1 ∼ 03. 3월까지 부품부하 분석법으로 분석을 수행하였다. 표 4는 장비별 신뢰도 분석결과이다.
표 00체계 MTBF
| 장비명 | 예측 | 운용 | |||
| 고장율 | MTBF | 고장율 | MTBF | ||
| 00체계 | |||||
정비도 예측
정비도란 “어떤 장비가 고장났을 때 규정된 자원(기술요원, 정비시설, 등) 및 절차(정비교범)에 따라 정비를 실시할 경우 일정 기간내에 장비를 수리하여 그 성능을 규정된 상태로 원상복구 시킬 수 있는 확률”로서 이는 정비의 용이성, 즉 정비 업무량에 관계되는 요소이다. 이것은 체계의 설치 및 설계에 대한 특성으로 볼 수 있다. 체계를 수리하는 데 걸리는 시간은 그 체계가 어떻게 설계되어 있는가에 달려 있으며, 체계의 설계 및 설치 특성에 따라 정비방침이 설정될 수 있다. 이와 반대로 어떤 정비방침이 우선적으로 수립되고 이에 준하여 설계상의 의사결정을 할 수도 있다. 정비도는 일반적으로 다음과 같이 표시된다.

신뢰도와 마찬가지로 정비도 용어도 정성적으로 많이 사용되고 있으나, RAM 분석에서는 정량적인 정의가 필요하다. 정량적 의미의 정의를 사용함으로써 서로 다른 체계의 특성을 비교할 수 있으며, 의사 결정시 하나의 데이터로서 제공할 수 있다.
가. 평균수리시간(MTTR)
평균수리시간 MTTR(Mean Time To Repair)은 주어진 기간동안에 보수정비활동에 소요되는 평균시간으로 다음과 같이 계산할 수 있다.

보수정비활동에 소요되는 시간 ETi(Elapsed Time)는 이상적인 정비환경에서 보수정비에 소요되는 시간만을 의미한다. 즉, 수리 부품의 신청, 수송 등 행정 및 군수지연시간은 포함되지 않는다.
다. 00체계의 정비도
정비업무량 산출시 적용되는 다른 한 요소인 정비도는 MIL-STD-470 체계 및 장비에 대한 정비성 요구사항을 지침으로 하여 MIL-HDBK-472 절차 Ⅴ를 적용하였다. 분석대상 장비의 FMECA 수행결과 도출된 비계획 정비업무에 대해서 정비업무분석을 수행하여 각 절차별 소요시간을 예측하고 업무별 소요시간을 산출하여 평균수리시간을 산출하였다. 실용개발 단계에서의 장비별 정비도는 표 5와 같다.
표 00체계 MTTR
| 장비명 | MTTR | ||
| 예측 | 운용 | ||
| 00체계 | |||
정비성 예측과 관련된 세부내용은 ‘00체계 RAM 분석 결과보고서’에서 상세히 기록하였다.
가용도
가용도(Availability)란 “어떤 장비가 고장과 수리를 거쳐, 임의의 시점에서 체계가 규정된 조건하에서 만족스럽게 작동할 확률을 말하며, 신뢰도 및 정비도의 종합적인 결과로 결정되어진다”. 가용도는 운용환경에 따른 무기체계 준비태세를 나타내는 측정치로 사용되며 운용환경에 따라 크게 다음 3 가지 형태로 정의된다.
일반적인 개념의 가용도는 다음과 같이 표현된다.

고유가용도
고유가용도(Inherent Availability) Ai는 예방정비를 고려하지 않고 이상적인 지원환경 즉, 공구, 부품, 인원, 교범 기타 지원장비등 필요한 모든 것들이 준비된 상태에서의 가용도를 말한다. 고유가용도는 준비시간, 예방정비시간, 행정 및 군수 지연시간을 고려하지 않는다. 이 가용도는 장비나 체계 이외의 다른 요인으로 인한 가동정지시간을 제외하고 계산한 값이므로 그 장비의 고유의 특성을 반영하는 가용도이며, 이는 개념형성단계에서 체계의 기본 운용특성을 결정하는 등 설계개념을 설정할 때 적용하는 것으로 계획정비 없이 규정된 조건하에서 가동상태에 있을 확률로서 체계자체의 요인, 즉 예방정비를 고려하지 않고 고장나면 고친다는 생각 하에서 고장으로 인한 불가동시간만을 반영한 것이다. 이 값은 확률로서 1과 0 사이의 값을 가지며 다음 식에 의해 계산된다.

성취가용도 (혹은 달성가용도)
성취가용도(Achieved Availability) Aa는 이상적인 지원환경에서 규정된 조건대로 사용하는 경우, 체계가 임의의 시간에서 만족스럽게 작동할 확률로 보수정비활동 및 예방정비활동이 포함된 가용도로 행정 및 군수 지연시간은 제외된다. 예방정비와 보수정비의 직접시간을 고려하고 장비에 의한 직접적인 원인이 아닌 행정업무처리로 인한 가동정지시간, 부품조달시간 등을 제외시켰기 때문에 성취가용도는 실제로 달성 가능한 가용도의 의미를 가지므로 달성가용도라고도 한다. 이는 체계개발이 활발히 진행되는 선행개발단계에서 최초 운용능력 확인단계까지 적용하는 것이다.

운용가용도
운용가용도 (Operational Availability) Ao는 실질적인 체계 가용도이며 규정된 조건하에서 사용될 때 어느 시점에서 만족스럽게 작동할 확률이다. 운용가용도는 대기시간, 행정 및 군수 지연시간을 포함한 가용도이다. 현실적으로 행정 업무 처리시간이나 부품조달시간 등을 0으로 만들 수는 없고 이러한 간접적인 요인들에 의한 시간지연은 없을 수 없으므로, 운용가용도는 현실적인 지원상황하에서 규정된 조건으로 체계가 가동될 확률이다. 이것은 장비가 개발이 완료되어 야전에서 운용시 적용되는 것이다. 식으로 표시하면 다음과 같으며 ST는 대기시간을 의미한다.

00체계의 가용도 산출결과
00체계의 가용도를 계산한 결과는 표6과 같다.
표 00체계 가용도 분석 결과
| 장비명 | 고유가용도 | 성취가용도 | 운용가용도 | ||||||||
| 예측 | 운용 | 예측 | 운용 | 예측 | 운용 | ||||||
| KF-16D | RF-4C | KF-16D | RF-4C | KF-16D | RF-4C | KF-16D | RF-4C | ||||
| 00체계 | 0.9976 | 0.9956 | 0.897 | 0.8971 | 0.8954 | 0.8954 | 0.9801 | 0.9807 | 09782 | 0.9789 | |
제 2 절 수리 방침

비수리 품목
작전 환경에 따른 운용소요를 충족하며 불가동 시간과 수리비용을 최소화하기 위해 수리를 실시하지 않고 동일한 품목(모듈화)으로 교체하며, 제거된 교체품목이 결함시에는 폐기하는 품목을 비수리품이라 구분하며, 일반적으로 아래의 품목이 해당된다. 비수리품목은 통상 항공기 정비요원이 교체하며, 야전정비 수준의 정비는 실시하지 않고 예비품목(SPARE PART)을 적정하게 보유하여 상시 지원가능토록 하며, 결함 품목을 폐기하기 전에 결함을 확인할 수 있는 자체 고장 진단장비(BITE)를 장비의 설계에 반영하여야 한다.
소모성 부품
한번 사용한 후 부품의 고유성질이 상실되어 재사용시 규정된 토오크를 견디지 못하기 때문에 재사용을 금지하여 제거/교환할 때마다 소모되는 품목(예 : 잠금 너트, 스프링 와셔, 오링 등)
계획정비시 소요되는 품목
계획된 정비기간과 운용시간 및 운용 횟수에 따라 교체되는 품목
마모한계에 도달하여 수리할 수 없는 품목(예: 볼트, 베어링등)
고장 발생시 설계 구조상 고유 기능이 상실되는 품목(예: 완충기등)
경제성 측면을 고려한 품목으로 수리시 장비의 불가동시간과 수리시간 등으로 인 해 소요되는 비용이 교체하는 비용보다 큰 품목인 경우
부분수리 품목
결함이 발생하면 구성품을 수리하는 품목을 부분수리 품목이라 한다.
다음 사항들은 부분수리 품목으로 본다.
조립체를 제거하거나 교체함으로써 수리 가능한 품목(조립체 자체 교체품목)
세부적인 수리수준까지 고려하여 하부 조립체 또는 부품을 교체함으로써 수리해야 하는 품목
완전수리 품목
결함 발생시 최저 수리수준까지 고려하여 개별 하부결합체나 회로카드조립(CCA)까지 수리하는 수준의 품목을 완전수리품목이라 하며 이들 품목은 불가동 시간이 많이 소요되고 지원 및 시험장비, 예비품/수리부품, 인원 및 훈련, 기술제원의 범위 및 시설 등에 대한 최대한의 군수지원이 필요하다.
제한 사항
개발중인 장비에 대한 비용 대 효과 측면의 검토는 분석을 위한 자료의 부족 및 적용방법에 대한 명확한 기준정립이 곤란하여 경제성 측면의 검토가 불가 하였다.
완제품을 도입한 경우 도면, 회로도, 기술자료 등의 TDP(기술자료묶음)가 대 부분 확보되지 않아 원제작사 완전수리 품목으로 구분하여 적용하였다.
본 계획서에는 중요 기능품목 위주로 하여 방침을 설정하여 제시하였으며 기 구 구조물 등의 중요 구조품목은 고려 대상에서 제외하였다.
00체계 적용 결과
00체계는 4레벨(조립체 수준)까지의 품목에 대해 대상 품목의 획득방법, 기술 요구수준 등을 고려하여 비수리, 부분수리, 완전수리대상으로 구분하였으며 아래 표 7과 같다.
00체계의 품목별 수리 방침은 정비업무분석 및 정비계 단 선정자료 작업지를 작성하여 LOADERS 수행후 LSA-024C 보고서에 출력된다.
표 . 수리 품목 구분
| 구 분 | 적 용 품 목 | 비 고 |
| 비수리 | 기구품, 체결류, 케이블, 모듈 등 | 소모품, 단품, 모듈화 품목 |
| 부분 수리 | 유니트(SRU) | 하부 구성품에 대한 교체/수리업무포함 |
| 완전수리 | CCA, 모듈 조립체 등 | 부품교환 및 수리 |
제 3 절 정비업무 소요
개요
상기 1, 2, 3절에서 각 정비대상 업무별 수리방침 및 수리수준 분석을 수행한 결과를 바탕으로 하여 계획 및 비계획 정비업무 소요를 설정한다. 비계획 정비업무는 고장유형 영향 및 치명도 분석에서 도출된 업무에 대해 수리방침 및 수리수준 분석을 수행한 결과를 적용하여 정비단계별 소요를 도출한다. 또한 계획정비 소요는 신뢰성 중심 논리에 적용하여 예방정비 대상 품목을 설정한 다음 예방정비 업무를 설정한다. 이 경우 예방정비 업무주기는 제시된 운용가용도 수준을 만족시키는 범주 내에서 결정하여야 한다. 본 계획서에는 군수지원분석(LSAR-033 “예방정비 검검 및 근무표”)을 통하여 부대정비단계의 정비업무 소요를 판단하고, 이를 바탕으로 야전정비단계의 정비업무량을 추정하여 제시한다.
부대정비단계의 정비업무량
계획정비 업무
00체계의 계획정비 업무는 운용전/후 점검, 반기업무로 구분하여 수행하도록 하였으며 장비별 예방정비 내용을 수록하였다.
각 장비별 계획정비 업무량은 표 8과 같다.
표 8. 부대정비단계의 계획정비 업무량
| 구 분 | 정비업무량 (연간시간) |
정비업무량 (연간인시) |
||
| KF-16D | RF-4C | KF-16D | RF-4C | |
| 00체계 | ||||
또한 식별된 계획정비 업무는 장비의 작전 임무수행에 영향을 미치지 않는 업무로 써 임무영향을 최소로 하기 위하여 부대정비 요원이 장비의 비가동 시간에 정비 활동을 수행함으로써 장비의 운용가용도를 최대한 높일 수 있도록 하였다.
비계획정비 업무
00체계의 비계획 정비에 의한 부대정비 업무량은 표 9와 같다.
표 9. 부대정비단계의 비계획정비 업무량
| 구 분 | 정비업무량(연간시간) | 정비업무량(연간인시) | ||||||
| 예측 | 운용 | 예측 | 운용 | |||||
| KF-16D | RF-4C | KF-16D | RF-4C | KF-16D | RF-4C | KF-16D | RF-4C | |
| 00체계 | ||||||||
부대정비단계의 정비업무량 추정결과 종합
군수지원 분석 및 정비업무분석결과를 적용하여 정비 업무량을 추정한 결과는 표 10과 같다.
표 10. 부대정비단계의 정비 업무량
| 구 분 | 계획정비 업무량 (연간인시) |
비계획정비 업무량 (연간인시) | 업무인시계 | |
| KF-16D | 예측 | |||
| 운용 | ||||
| RF-4C | 예측 | |||
| 운용 | ||||
야전정비단계의 정비업무량 추정
계획정비업무
야전정비단계에서 수행할 계획정비 업무는 표 11과 같다.
표 11. 야전정비단계의 계획정비 업무량
| 구 분 | 정비업무량 (연간시간) |
정비업무량 (연간인시) |
||
| KF-16D | RF-4C | KF-16D | RF-4C | |
비계획정비 업무
야전정비단계에서 수행할 비계획정비 업무는 표 12와 같다.
표 12. 야전정비단계의 비계획정비 업무량
| 구 분 | 정비업무량(연간시간) | 정비업무량(연간인시) | ||||||
| 예측 | 운용 | 예측 | 운용 | |||||
| KF-16D | RF-4C | KF-16D | RF-4C | KF-16D | RF-4C | KF-16D | RF-4C | |
야전정비단계의 정비업무량 추정결과 종합
00체계의 야전정비단계의 업무량은 표 13과 같다.
표 13. 야전정비단계의 정비 업무량 종합
| 구 분 | 계획정비 업무량 (연간인시) |
비계획정비업무량(연간인시) | 업무인시계 | |||||||
| 예측 | 운용 | 예측 | 운용 | |||||||
| KF-16D | RF-4C | KF-16D | RF-4C | KF-16D | RF-4C | KF-16D | RF-4C | KF-16D | RF-4C | |
| 총계 | 139.24 | 137.50 | 0.56963 | 0.51946 | 1.07256 | 0.97809 | 139.80963 | 138.01946 | 140.31256 | 138.47809 |
정비업무량 추정결과 종합
군수지원분석 및 정비업무 분석 결과를 적용하여 정비업무량을 추정한 결과 는 표 14와 같다.
표 14. 정비업무량 추정결과 종합
| 구분 | 부대정비(연간인시) | 야전정비(연간인시) | 총계 | |||||
| 계획 | 비계획 | 합계 | 계획 | 비계획 | 합계 | |||
| KF-16D | 예측 | 160.05158 | ||||||
| 운용 | 160.92118 | |||||||
| RF-4C | 예측 | 156.49817 | ||||||
| 운용 | 157.29118 | |||||||
제 4 장 결론 및 발전 방향
00체계의 정비업무 분석을 실시한 결과는 유사장비의 경험제원을 바탕으로 소요군의 정비지원 체계에 적합하도록 개발하도록 노력하였다. 부대 및 야전 정비 단계의 정비업무 소요에 대해서는 정비업무 분석을 통하여 인원, 인력, 시설, 부품소요 등의 군수지원 자원소요를 도출하여 제시하였으며 이러한 결과는 RAM MATRIX와 군수지원 분석입력양식 D02, D06, D07카드(LOADERS 양식:C.1, C.2)에 기록되고 LSA 출력 보고서에서 확인할 수 있다.
분석 결과를 바탕으로 인원소요 검토시 정비요원 소요를 판단하는 근거로 활용하였으며, 시험평가 및 세부적인 정비정책이 정립되는 단계에서 자료를 보완하여 지속적으로 최신화 할 예정이다.
(End)
'04 Element Development' 카테고리의 다른 글
| Provisioning Support Item List Requirement Example (1) | 2022.09.13 |
|---|---|
| Support Equipment Requirement Document Example (0) | 2022.09.13 |
| Standardization and Interchangeability Example (1) | 2022.09.08 |
| Design Interface Example (0) | 2022.09.08 |
| SMR Code (0) | 2022.09.05 |
댓글